神山町景観計画・神山町景観条例

公開日 2024年06月30日

 背景と趣旨
 神山町は、土地利用の規制が少ないことから、比較的自由に、悪くいえば、まわりの景色や環境に配慮せずとも開発行為におよぶことができる地域です。一方で、神領地区に建築された「大埜地の集合住宅」では、神山の山や川といったそこにある景色や、人々の暮らしにも配慮した建築仕様を取り入れたことで、建物だけでなく周囲の景観にも好影響をもたらしました。
 まちの中には多様な人が住まい、それぞれにまちへの想いを持ちながら生活しています。その想いの一端が建物にも現れ、周りの景観にも影響を与えます。自身の想いから少しだけ周りの景観、地域の景観にも配慮する、その指標のひとつとして景観計画が立てられました。

 景観計画/景観条例
 「景観計画」とは、まちの景観がどのような要素によって構成され、景観のどの部分を大切にしていきたいかを示した計画となります。
 国土交通省が施行している景観法に基づいた法定計画となり、計画の内容に沿った景観の形成を町民の皆様と一緒に創り上げていくものです。(景観法自体は直接、開発行為等を規制している訳ではなく、景観行政団体が景観に関する計画や条例を作る際の法制度となっています。)
 「景観条例」とは、美しい町並み・良好な景観を形成し保全するため、地方自治体が制定している条例のことです。

 「神山町景観計画」/「神山町景観条例」ともに、施行は令和6年10月1日からとなっています。
 ▷神山町景観計画
 ▷神山町景観条例
 ▷神山町景観条例施行規則
 ▷神山町景観条例施行規則様式集

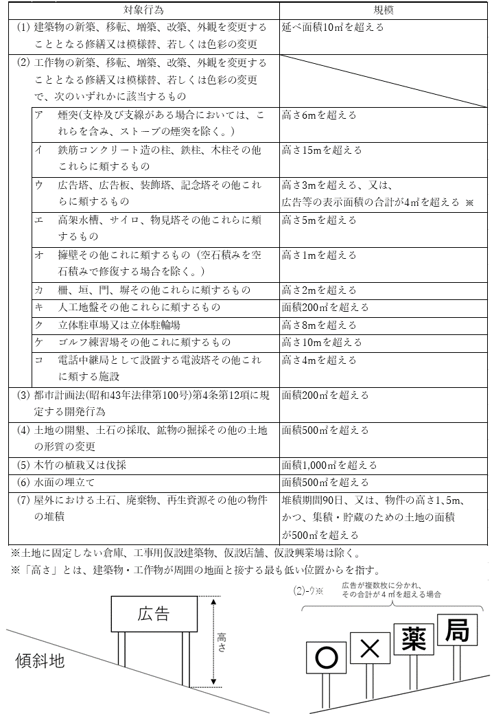
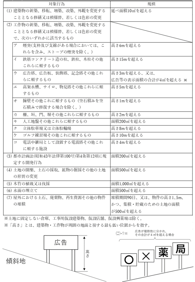
 届出が必要となる対象行為
 景観条例の施行に伴い、届出の対象となる建築物や工作物の建設や開発行為などを行う場合は、着手する30日前までに届出が必要となります。
 まちの景観の変化を把握するために届出の提出をお願いします。
なお、計画を適用する区域は神山町全域となっています。
 計画の内容や届出に関することでご不明な点がありましたら、役場まちづくり戦略課までお問い合わせください。

 良好な景観形成を推進するため、町民・事業者の皆様のご理解とご協力をお願いいたします。
届出対象行為(1).png

 

【届出のフロー図】

届出対象行為フロー図-cleaned.jpg

景観審議会の開催案内
1.日  時   令和7年5月2日(金)18時00分~
2.場  所   神山町役場 2階 スダチ会議室
3.協議事項   (1)対象行為の届出について(神山まるごと高専)
         (2)事務連絡
 ※会議当日に、公開非公開が決定します。

お問い合わせ

まちづくり戦略課
TEL:088-676-1106

PDFの閲覧にはAdobe社の無償のソフトウェア「Adobe Acrobat Reader」が必要です。下記のAdobe Acrobat Readerダウンロードページから入手してください。

Adobe Acrobat Readerダウンロード